蚂蚁阿福app药品信息查询教程
蚂蚁阿福app怎么查药品信息,在输入框发送药管家,或者输入框上方右滑找到药管家点击,点击下方的【拍药盒】,在相册选择药盒照片上传,图片上传完成后你可以输入自己的问题,比如这个药的用途,点击右边箭头发送,等待一会后,AI会给出非常详细的答复,包括用途、作用以及注意事项,最下方还会出现在线购药的服务,以及被查询药品的其他常见问题。
蚂蚁阿福app药品信息查询教程:
1、在输入框发送药管家,或者输入框上方右滑找到药管家点击。
2、点击下方的【拍药盒】,在相册选择药盒照片上传。
3、图片上传完成后你可以输入自己的问题,比如这个药的用途,点击右边箭头发送。
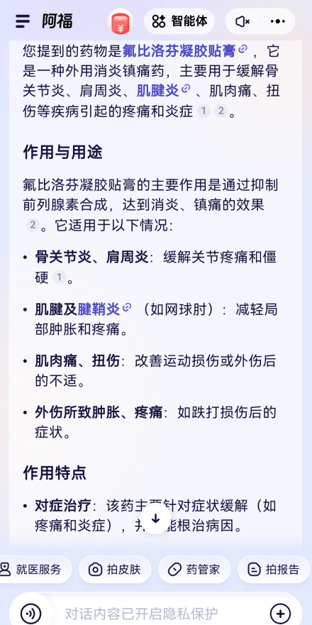
4、等待一会后,AI会给出非常详细的答复,包括用途、作用以及注意事项。
5、最下方还会出现在线购药的服务,以及被查询药品的其他常见问题。
以上就是小编整理带来的蚂蚁阿福app怎么查药品信息,药品信息查询教程,更多相关软件知识,请关注!
本文内容来源于互联网,如有侵权请联系删除。
