《三角洲行动》M4A1史诗级改装
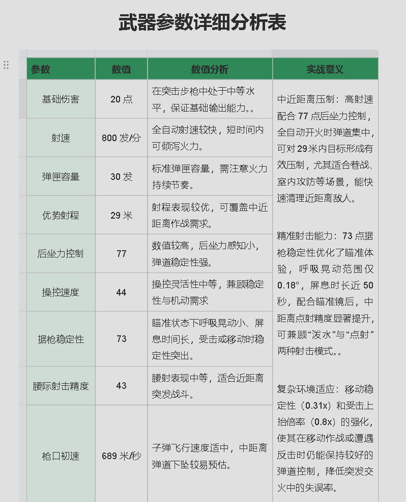
三角洲行动M4A1怎么改装,改装版M4A1突击步枪是一把稳定性与实用性兼顾的全能型突击步枪。经改装后,其核心优势集中在“后坐力控制”与“据枪稳定性”的双重强化,既保留了突击步枪的中距离射程优势,又通过弹道优化弥补了近距离作战的火力密度需求。
《三角洲行动》M4A1史诗级改装:
一、改装版M4A1突击步枪基础介绍
外观方面:
这把改装版M4A1突击步枪整体整体呈黑色战术风格,枪身结构模块化设计清晰。枪管前端配有枪口装置,上方及两侧分布多条导轨,可安装瞄准镜、战术设备等配件,枪身中段可见弹匣座和手枪式握把,尾部为伸缩式枪托,整体线条流畅且充满机械感,各部件通过线条标注对应名称,展现出专业化的改装配置细节。
武器代码:
M4A1突击步枪-全面战场-6HMU0SS09Q34170U2BIMC
内含配件:
战斗红点瞄准镜、AR MOE后握把、AR加百列长枪管组合、堡垒水平补偿器、M16A4稳定枪托、通用托腮板、密令斜角握把、游侠护木片*6、AR聚合30发 弹匣、蜜獾小口径快拔套(黑}、多用途战术增高架、DBAL-X2紫色激光镭指、微型瞄具增高架。
武器数据:
后坐力与稳定:整体改装后,武器在精准度、持续作战能力和恶劣环境(移动、受击)下的稳定性均有质的飞跃,实战中能明显提升命中率和火力输出效率。
二、总结
改装版M4A1突击步枪是一把稳定性与实用性兼顾的全能型突击步枪。经改装后,其核心优势集中在“后坐力控制”与“据枪稳定性”的双重强化,既保留了突击步枪的中距离射程优势,又通过弹道优化弥补了近距离作战的火力密度需求。
总体而言,M4A1是一把泛用性强、容错率高的武器,适合大多数作战场景,尤其受注重“稳定输出”和“精准控制”玩家的青睐,能在中近距离战斗中成为可靠的主力枪械。
三、适合玩家
新手/进阶玩家:
后坐力控制优异,弹道易掌握,新手可快速适应射击节奏;进阶玩家能利用其稳定性和射程,在中距离精准打击或近距离火力压制中发挥战术优势。
注重稳定输出的玩家:
适合偏好“稳扎稳打”风格的玩家,无论是卡点防守、推进清房,还是中距离持续火力支援,均能通过稳定的弹道和精准度提升命中率。
四、不适合玩家
追求极致机动性的冲锋型玩家:
操控速度44(中等水平),且改装后可能因配件增加重量(如长枪管、重型枪托等),导致跑图、转向或腰射游走的灵活性低于纯机动型冲锋枪/短突击步枪,难以满足“贴脸瞬秒”“快速转移”等极限冲锋战术需求。
偏好远距离狙击/精准压制的玩家:
基础伤害20点,超出29米优势射程后伤害衰减明显,且腰**度(43)和远距离弹道下坠(初速689米/秒)使其无法替代狙击枪或精确射手步枪,对“超远距离精准点名”需求的玩家而言,火力和射程均显不足。
依赖高弹容量持续压制的玩家:
30发标准弹匣容量在面对多目标混战或持续火力压制场景时,换弹频率较高,若未搭配扩容配件,可能因弹药续航不足陷入被动,不适合习惯“泼水式”持续输出且反感频繁换弹的玩家。
追求独特机制/极端玩法的玩家:
枪械属性均衡,无特殊弹道(如喷子的扩散、冲锋枪的腰射buff)或极端数值(如高伤害低射速、低后坐力超高射速),对偏好“非主流玩法”(如纯腰射流、单发爆头流)的玩家缺乏吸引力。
武器代码:M4A1突击步枪-全面战场-6HMU0SS09Q34170U2BIMC
以上就是小编整理带来的三角洲行动M4A1怎么改装,M4A1史诗级改装,更多相关游戏攻略,请关注!
本文内容来源于互联网,如有侵权请联系删除。
